Peptide Antigen-Surfaced TLR9-Adjuvanting Nanovaccines as a Versatile Therapeutic Modality to Eradicate Acute Myeloid Leukemia
Yinping Sun1, Guanhong Cui1, Yan Shi1, Bin Xu1, Liping Qu1, Fenghua Meng(孟凤华)*, Zhiyuan Zhong1,2(钟志远)*
1Biomedical Polymers Laboratory College of Chemistry Chemical Engineering and Materials ScienceState Key Laboratory of Radiation Medicine and Protection Soochow University Suzhou 215123, P. R. China
2College of Pharmaceutical Sciences Soochow University Suzhou 215123, P. R. China
Adv. Funct. Mater. 2025, 35, 2416147
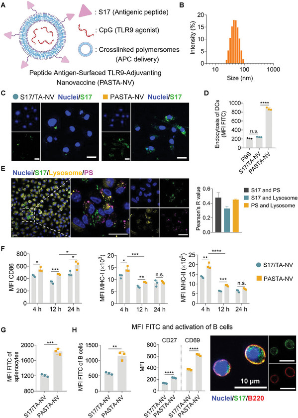
Abstract:Peptide antigen vaccines constitute a promising clinical strategy for treating cancer patients. However, their anticancer immune response remains modest because of the suboptimal presentation of peptide antigens and/or insufficient activation of antigen-presenting cells (APCs). The development of therapeutic vaccines for acute myeloid leukemia (AML) poses an even greater challenge because AML cells disseminate throughout the body. In this study, the peptide antigen-surfaced TLR9-adjuvanting nanovaccines (PASTA-NV), which display multiple Wilm's tumor 1 (WT1) peptides on their surface and encapsulate CpG ODN adjuvants within their watery interior to simultaneously increase antigen presentation and APC activation/proliferation, are reported. Interestingly, systemic administration of PASTA-NV induces strong cellular and humoral anticancer immune responses in orthotopic murine AML MLL-AF9 models. When combined with an anti-CTLA4 antibody, PASTA-NV achieves complete regression of AML in mouse models and establishes durable anti-AML immunity, effectively resisting rechallenge with leukemic cells. PASTA-NV provides a new and general avenue to induce robust and specific anticancer immunity, which has the potential to revive peptide antigen-based nanovaccines for tumor therapy.

Article information: //doi.org/10.1002/adfm.202416147